M-Paspor

UI/UX
|
MOBILE APP
Usability Evaluation and User Experience Improvement of the M-Paspor Mobile App
Position
UI/UX Designer
Description
•
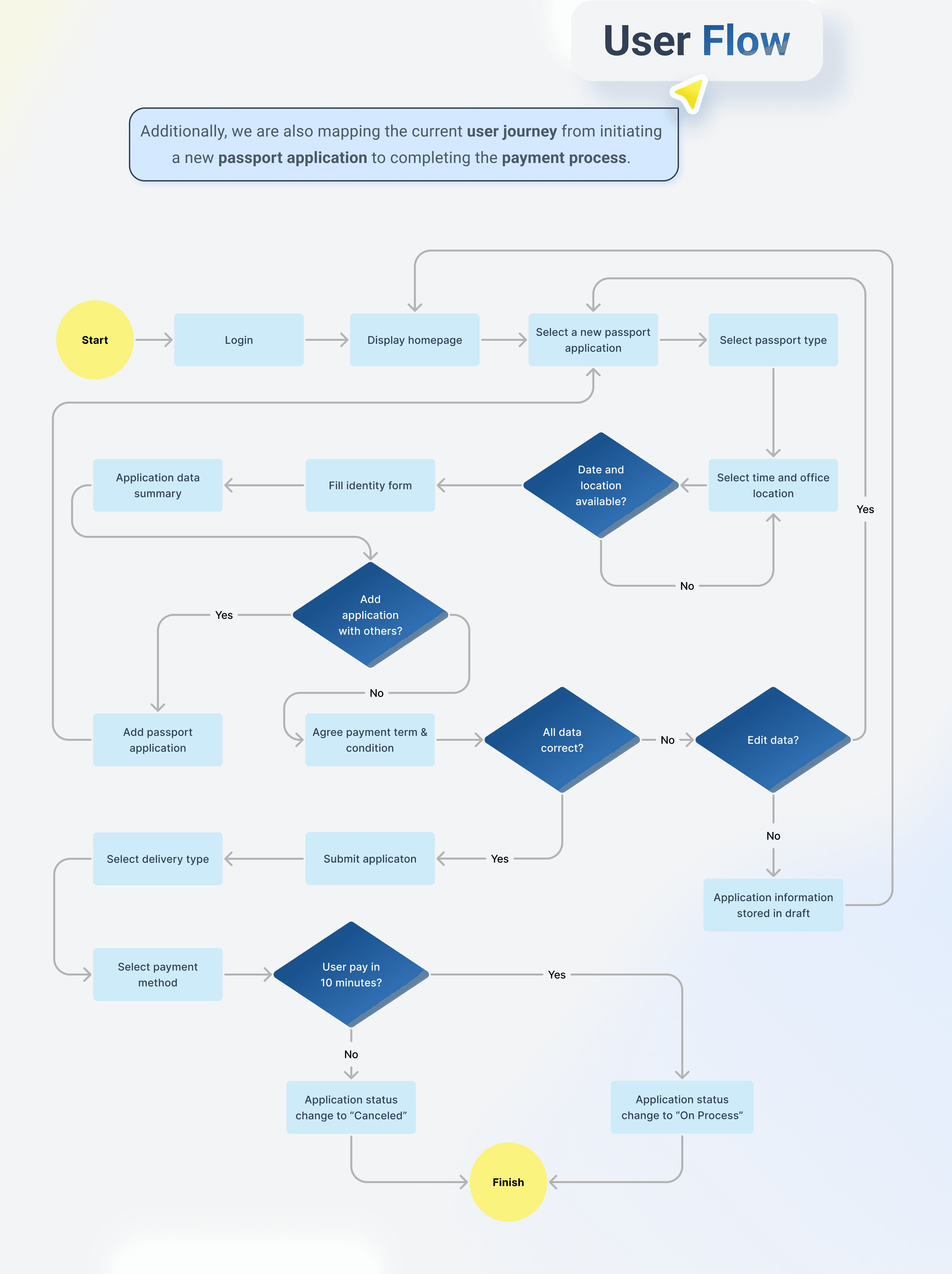
M-Paspor is a mobile app from Direktorat Jendral Imigrasi that helps the public apply for a new passport or replace an old one.
•
This project is what I worked on during my internship and I enhance it as my final project to obtain my Bachelor of Computer Science degree





















